Транспорт
(
)
Управление бизнес-процессами (BPMS, Business Process Management System)
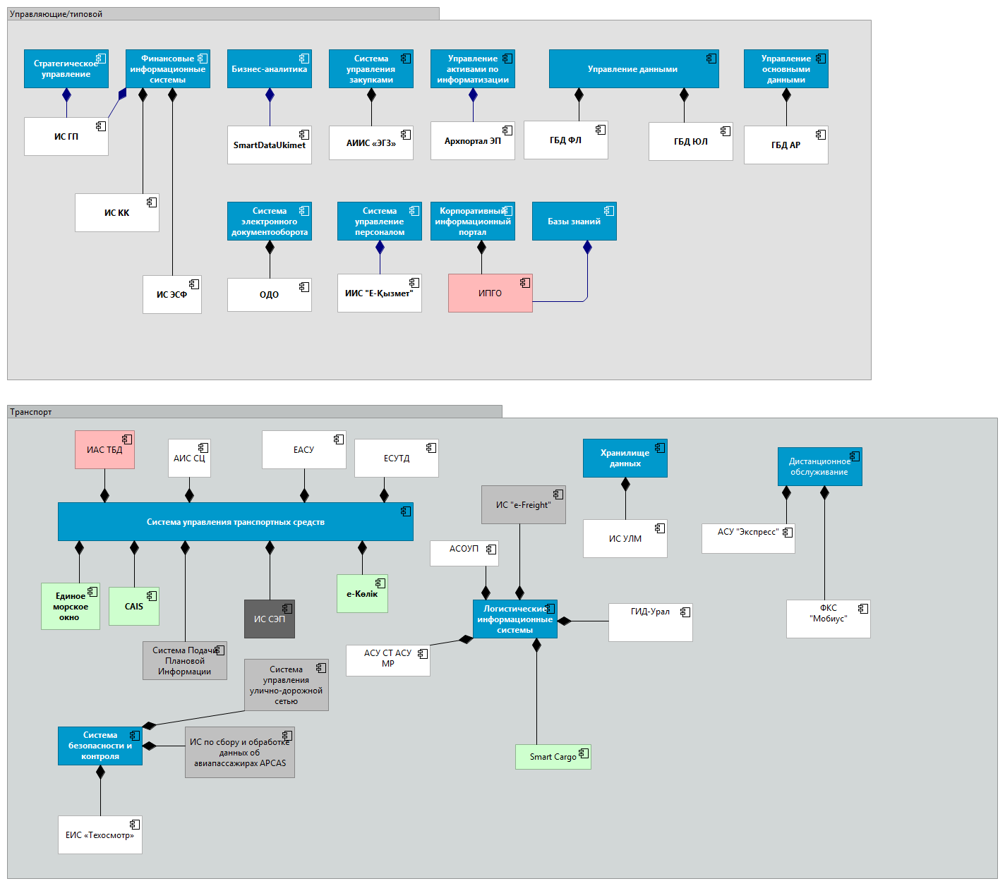
Управляющие/типовой
SmartDataUkimet
Финансовые информационные системы
ИС ГП
Бизнес-аналитика
Стратегическое управление
Система электронного документооборота
Корпоративный информационный портал
Система управление персоналом
Базы знаний
ИПГО
ИИС "Е-Қызмет"
Управление активами по информатизации
Архпортал ЭП
Управление основными данными
ГБД АР
ИС КК
ОДО
ИС ЭСФ
ГБД ФЛ
ГБД ЮЛ
Управление данными
Система управления закупками
АИИС «ЭГЗ»
Транспорт
ИАС ТБД
АИС СЦ
ЕАСУ
ЕСУТД
ЕИС «Техосмотр»
ИС УЛМ
Система управления транспортных средств
Система безопасности и контроля автотранспорта
Хранилище данных
Логистические информационные системы
Дистанционное обслуживание
АСУ "Экспресс"
АСОУП
АСУ СТ АСУ МР
ФКС "Мобиус"
ИС СЭП
ГИД-Урал
CAIS
Единое морское окно
е-Көлік
Smart Cargo
Система Подачи Плановой Информации
ИС "e-Freight"
ИС по сбору и обработке данных об авиапассажирах APCAS
Система управления улично-дорожной сетью
Финансовые информационные системы
ИС ГП
Финансовые информационные системы
ИС ЭСФ
Финансовые информационные системы
ИС КК
Бизнес-аналитика
SmartDataUkimet
Стратегическое управление
ИС ГП
Система электронного документооборота
ОДО
Корпоративный информационный портал
ИПГО
Система управление персоналом
ИИС "Е-Қызмет"
Базы знаний
ИПГО
Управление активами по информатизации
Архпортал ЭП
Управление основными данными
ГБД АР
Управление данными
ГБД ЮЛ
Управление данными
ГБД ФЛ
Система управления закупками
АИИС «ЭГЗ»
Система управления транспортных средств
ЕАСУ
Система управления транспортных средств
ИАС ТБД
Система управления транспортных средств
ЕСУТД
Система управления транспортных средств
АИС СЦ
Система управления транспортных средств
ИС СЭП
Система управления транспортных средств
CAIS
Система управления транспортных средств
Единое морское окно
Система управления транспортных средств
е-Көлік
Система управления транспортных средств
Система Подачи Плановой Информации
Система безопасности и контроля автотранспорта
ЕИС «Техосмотр»
Система безопасности и контроля автотранспорта
ИС по сбору и обработке данных об авиапассажирах APCAS
Система безопасности и контроля автотранспорта
Система управления улично-дорожной сетью
Хранилище данных
ИС УЛМ
Логистические информационные системы
АСУ СТ АСУ МР
Логистические информационные системы
АСОУП
Логистические информационные системы
ГИД-Урал
Логистические информационные системы
Smart Cargo
Логистические информационные системы
ИС "e-Freight"
Дистанционное обслуживание
ФКС "Мобиус"
Дистанционное обслуживание
АСУ "Экспресс"