Социальное обеспечение ()
Социальное обеспечение
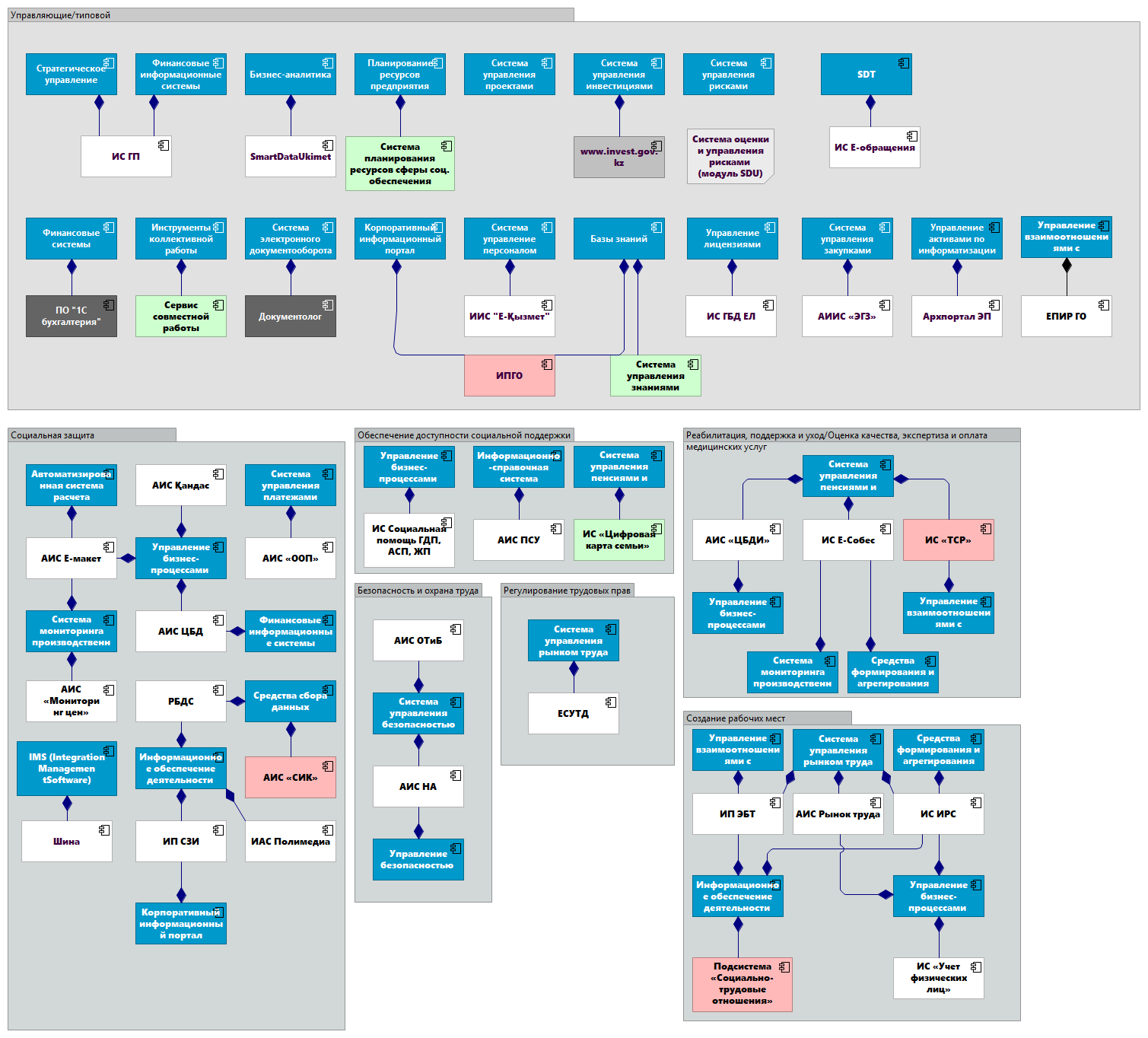
Управляющие/типовой
SmartDataUkimet
Планирование ресурсов предприятия
Финансовые информационные системы
ИС ГП
Бизнес-аналитика
Стратегическое управление
Система управления проектами
Система управления рисками
www.invest.gov.kz
Финансовые системы
Инструменты коллективной работы
Система электронного документооборота
Корпоративный информационный портал
Система управление персоналом
Базы знаний
Управление лицензиями
Система управления закупками
ИПГО
ИИС "Е-Қызмет"
ИС ГБД ЕЛ
АИИС «ЭГЗ»
Документолог
ПО "1С бухгалтерия"
Управление активами по информатизации
Архпортал ЭП
SDT
ИС Е-обращения
Сервис совместной работы
Система управления знаниями
Система планирования ресурсов сферы соц.обеспечения
Управление взаимоотношениями с потребителями
ЕПИР ГО
Система управления инвестициями
Социальная защита
АИС Е-макет
АИС ЦБД
АИС «ООП»
АИС Қандас
ИП СЗИ
Система управления платежами
Автоматизированная система расчета
Управление бизнес-процессами
Система мониторинга производственных процессов
IMS (Integration Managemen tSoftware)
Шина
Информационное обеспечение деятельности
Корпоративный информационный портал
Финансовые информационные системы
АИС «СИК»
Средства сбора данных
РБДС
АИС «Мониторинг цен»
ИАС Полимедиа
Обеспечение доступности социальной поддержки
ИС Социальная помощь ГДП, АСП, ЖП
АИС ПСУ
Информационно-справочная система
Управление бизнес-процессами
Система управления пенсиями и социальным обеспечением
ИС «Цифровая карта семьи»
Создание рабочих мест
ИП ЭБТ
АИС Рынок труда
ИС ИРС
Управление взаимоотношениями с потребителями
Информационное обеспечение деятельности
Управление бизнес-процессами
Средства формирования и агрегирования отчетности
Система управления рынком труда
Подсистема «Социально-трудовые отношения»
ИС «Учет физических лиц»
Регулирование трудовых прав
ЕСУТД
Система управления рынком труда
Безопасность и охрана труда
АИС ОТиБ
Система управления безопасностью труда и охраны здоровья
АИС НА
Управление безопасностью
Реабилитация, поддержка и уход/Оценка качества, экспертиза и оплата медицинских услуг
АИС «ЦБДИ»
ИС Е-Собес
ИС «ТСР»
Система управления пенсиями и социальным обеспечением
Управление взаимоотношениями с потребителями
Система мониторинга производственных процессов
Средства формирования и агрегирования отчетности
Управление бизнес-процессами
Планирование ресурсов предприятия Система планирования ресурсов сферы соц.обеспечения
Финансовые информационные системы ИС ГП
Бизнес-аналитика SmartDataUkimet
Стратегическое управление ИС ГП
Финансовые системы ПО "1С бухгалтерия"
Инструменты коллективной работы Сервис совместной работы
Система электронного документооборота Документолог
Корпоративный информационный портал ИПГО
Система управление персоналом ИИС "Е-Қызмет"
Базы знаний ИПГО
Базы знаний Система управления знаниями
Управление лицензиями ИС ГБД ЕЛ
Система управления закупками АИИС «ЭГЗ»
Управление активами по информатизации Архпортал ЭП
SDT ИС Е-обращения
Управление взаимоотношениями с потребителями ЕПИР ГО
Система управления инвестициями www.invest.gov.kz
Система управления платежами АИС «ООП»
Автоматизированная система расчета АИС Е-макет
Управление бизнес-процессами АИС ЦБД
Управление бизнес-процессами АИС Қандас
Управление бизнес-процессами АИС Е-макет
Система мониторинга производственных процессов АИС Е-макет
Система мониторинга производственных процессов АИС «Мониторинг цен»
IMS (Integration Managemen tSoftware) Шина
Информационное обеспечение деятельности РБДС
Информационное обеспечение деятельности ИАС Полимедиа
Информационное обеспечение деятельности ИП СЗИ
Корпоративный информационный портал ИП СЗИ
Финансовые информационные системы АИС ЦБД
Средства сбора данных РБДС
Средства сбора данных АИС «СИК»
Информационно-справочная система АИС ПСУ
Управление бизнес-процессами ИС Социальная помощь ГДП, АСП, ЖП
Система управления пенсиями и социальным обеспечением ИС «Цифровая карта семьи»
Управление взаимоотношениями с потребителями ИП ЭБТ
Информационное обеспечение деятельности ИС ИРС
Информационное обеспечение деятельности Подсистема «Социально-трудовые отношения»
Информационное обеспечение деятельности ИП ЭБТ
Управление бизнес-процессами ИС «Учет физических лиц»
Управление бизнес-процессами ИС ИРС
Управление бизнес-процессами АИС Рынок труда
Средства формирования и агрегирования отчетности ИС ИРС
Система управления рынком труда ИС ИРС
Система управления рынком труда АИС Рынок труда
Система управления рынком труда ИП ЭБТ
Система управления рынком труда ЕСУТД
Система управления безопасностью труда и охраны здоровья АИС ОТиБ
Система управления безопасностью труда и охраны здоровья АИС НА
Управление безопасностью АИС НА
Система управления пенсиями и социальным обеспечением ИС «ТСР»
Система управления пенсиями и социальным обеспечением ИС Е-Собес
Система управления пенсиями и социальным обеспечением АИС «ЦБДИ»
Управление взаимоотношениями с потребителями ИС «ТСР»
Система мониторинга производственных процессов ИС Е-Собес
Средства формирования и агрегирования отчетности ИС Е-Собес
Управление бизнес-процессами АИС «ЦБДИ»