Сельское хозяйство ()
Сельское хозяйство
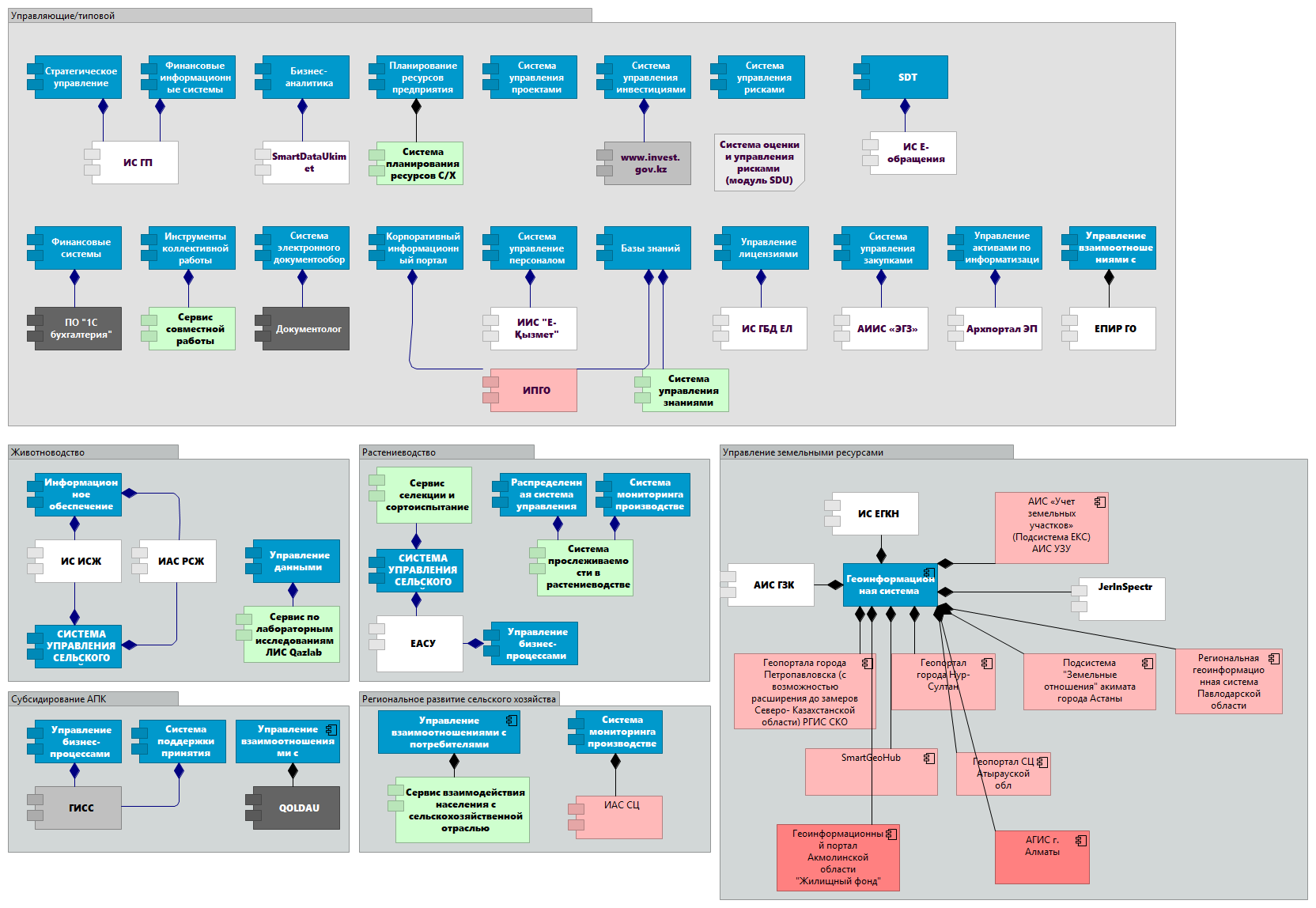
Управляющие/типовой
SmartDataUkimet
Планирование ресурсов предприятия
Финансовые информационные системы
ИС ГП
Бизнес-аналитика
Стратегическое управление
Система управления проектами
Система управления рисками
www.invest.gov.kz
Финансовые системы
Инструменты коллективной работы
Система электронного документооборота
Корпоративный информационный портал
Система управление персоналом
Базы знаний
Управление лицензиями
Система управления закупками
ИПГО
ИИС "Е-Қызмет"
ИС ГБД ЕЛ
АИИС «ЭГЗ»
Документолог
ПО "1С бухгалтерия"
Управление активами по информатизации
Архпортал ЭП
SDT
ИС Е-обращения
Сервис совместной работы
Система планирования ресурсов С/Х
Система управления знаниями
Управление взаимоотношениями с потребителями
ЕПИР ГО
Система управления инвестициями
Животноводство
ИС ИСЖ
ИАС РСЖ
Сервис по лабораторным исследованиям ЛИС Qazlab
Информационное обеспечение деятельности
СИСТЕМА УПРАВЛЕНИЯ СЕЛЬСКОГО ХОЗЯЙСТВА
Управление данными
Растениеводство
ЕАСУ
Сервис селекции и сортоиспытание
Система прослеживаемости в растениеводстве от производителя до конечного потребителя
Система мониторинга производственных процессов
Распределенная система управления представляет собой платформу для автоматизированного управления и эксплуатации установки или производственного процесса)
СИСТЕМА УПРАВЛЕНИЯ СЕЛЬСКОГО ХОЗЯЙСТВА
Управление бизнес-процессами
Управление земельными ресурсами
АИС ГЗК
ИС ЕГКН
Геопортала города Петропавловска (с возможностью расширения до замеров Северо- Казахстанской области) РГИС СКО
SmartGeoHub
АИС «Учет земельных участков» (Подсистема ЕКС) АИС УЗУ
Геопортал города Нур-Султан
Подсистема "Земельные отношения" акимата города Астаны
АГИС г. Алматы
Геоинформационный портал Акмолинской области "Жилищный фонд"
Геопортал СЦ Атырауской обл
Региональная геоинформационная система Павлодарской области
Геоинформационная система
JerInSpectr
Субсидирование АПК
ГИСС
QOLDAU
Управление бизнес-процессами
Система поддержки принятия решений
Управление взаимоотношениями с потребителями (copy)
Региональное развитие сельского хозяйства
Сервис взаимодействия населения с сельскохозяйственной отраслью
ИАС СЦ
Система мониторинга производственных процессов
Управление взаимоотношениями с потребителями
Планирование ресурсов предприятия Система планирования ресурсов С/Х
Финансовые информационные системы ИС ГП
Бизнес-аналитика SmartDataUkimet
Стратегическое управление ИС ГП
Финансовые системы ПО "1С бухгалтерия"
Инструменты коллективной работы Сервис совместной работы
Система электронного документооборота Документолог
Корпоративный информационный портал ИПГО
Система управление персоналом ИИС "Е-Қызмет"
Базы знаний ИПГО
Базы знаний Система управления знаниями
Управление лицензиями ИС ГБД ЕЛ
Система управления закупками АИИС «ЭГЗ»
Управление активами по информатизации Архпортал ЭП
SDT ИС Е-обращения
Управление взаимоотношениями с потребителями ЕПИР ГО
Система управления инвестициями www.invest.gov.kz
Информационное обеспечение деятельности ИС ИСЖ
Информационное обеспечение деятельности ИАС РСЖ
СИСТЕМА УПРАВЛЕНИЯ СЕЛЬСКОГО ХОЗЯЙСТВА ИС ИСЖ
СИСТЕМА УПРАВЛЕНИЯ СЕЛЬСКОГО ХОЗЯЙСТВА ИАС РСЖ
Управление данными Сервис по лабораторным исследованиям ЛИС Qazlab
Система мониторинга производственных процессов Система прослеживаемости в растениеводстве от производителя до конечного потребителя
Распределенная система управления представляет собой платформу для автоматизированного управления и эксплуатации установки или производственного процесса) Система прослеживаемости в растениеводстве от производителя до конечного потребителя
СИСТЕМА УПРАВЛЕНИЯ СЕЛЬСКОГО ХОЗЯЙСТВА ЕАСУ
СИСТЕМА УПРАВЛЕНИЯ СЕЛЬСКОГО ХОЗЯЙСТВА Сервис селекции и сортоиспытание
Управление бизнес-процессами ЕАСУ
Геоинформационная система Геопортал города Нур-Султан
Геоинформационная система Геопортала города Петропавловска (с возможностью расширения до замеров Северо- Казахстанской области) РГИС СКО
Геоинформационная система АИС ГЗК
Геоинформационная система ИС ЕГКН
Геоинформационная система АИС «Учет земельных участков» (Подсистема ЕКС) АИС УЗУ
Геоинформационная система Подсистема "Земельные отношения" акимата города Астаны
Геоинформационная система Региональная геоинформационная система Павлодарской области
Геоинформационная система SmartGeoHub
Геоинформационная система Геопортал СЦ Атырауской обл
Геоинформационная система Геоинформационный портал Акмолинской области "Жилищный фонд"
Геоинформационная система АГИС г. Алматы
Геоинформационная система JerInSpectr
Управление бизнес-процессами ГИСС
Система поддержки принятия решений ГИСС
Управление взаимоотношениями с потребителями (copy) QOLDAU
Система мониторинга производственных процессов ИАС СЦ
Управление взаимоотношениями с потребителями Сервис взаимодействия населения с сельскохозяйственной отраслью