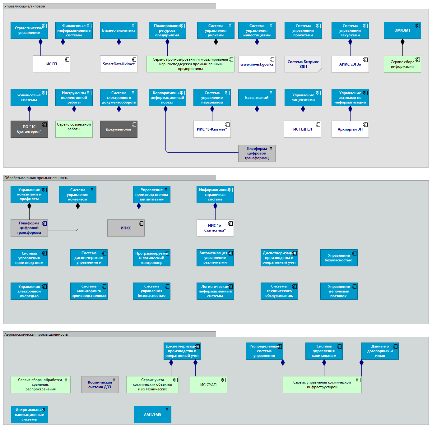
Промышленность ()
Промышленность
Управляющие/типовой
SmartDataUkimet
Планирование ресурсов предприятия
Финансовые информационные системы
ИС ГП
Бизнес-аналитика
Стратегическое управление
Система управления проектами
Система управления рисками
www.invest.gov.kz
Финансовые системы
Инструменты коллективной работы
Система электронного документооборота
Корпоративный информационный портал
Система управление персоналом
Базы знаний
Управление лицензиями
Система управления закупками
Сервис совместной работы
ИИС "Е-Қызмет"
ИС ГБД ЕЛ
АИИС «ЭГЗ»
Документолог
ПО "1С бухгалтерия"
Управление активами по информатизации
Архпортал ЭП
Сервис прогнозирования и моделирования мер. господдержки промышленным предприятиям
Платформа цифровой трансформации
DM/DMT
Сервис сбора информации
Обрабатывающая промышленность
Управления электронной очередью
Управление контактами и профилем потребителей
Управление производственными активами
Система мониторинга производственных процессов
Информационно-справочная система
Система управления контентом
ИПКС
Система диспетчерского управления и сбора данных
Система управления производством
Программируемый логический контроллер
Автоматизация и управление различными производственными установками
Диспетчеризация производства и оперативный учет продукции
Система управления безопасностью труда и охраны здоровья
Логистические информационные системы
Системы технического обслуживания, ремонта и модернизации оборудования
Управление цепочками поставок
Управление безопасностью
Платформа цифровой трансформации
ИИС "е-Статистика"
Система управления инвестициями
Аэрокосмическая промышленность
Космическая система ДЗЗ
Сервис сбора, обработки, хранения, распространения пространственных данных
Инерциальные навигационные системы
AMT/FMS
Диспетчеризация производства и оперативный учет продукции
Сервис учета космических объектов и их технических средств
Распределенная система управления представляет собой платформу для автоматизированного управления и эксплуатации установки или производственного процесса)
Система управления капитальным строительством
Данные о договорных и иных обязательствах
Сервис управления космической инфраструктурой
ИС СУАП
Планирование ресурсов предприятия Сервис прогнозирования и моделирования мер. господдержки промышленным предприятиям
Финансовые информационные системы ИС ГП
Бизнес-аналитика SmartDataUkimet
Стратегическое управление ИС ГП
Система управления рисками Сервис прогнозирования и моделирования мер. господдержки промышленным предприятиям
Финансовые системы ПО "1С бухгалтерия"
Инструменты коллективной работы Сервис совместной работы
Система электронного документооборота Документолог
Корпоративный информационный портал Платформа цифровой трансформации
Система управление персоналом ИИС "Е-Қызмет"
Базы знаний Платформа цифровой трансформации
Управление лицензиями ИС ГБД ЕЛ
Система управления закупками АИИС «ЭГЗ»
Управление активами по информатизации Архпортал ЭП
DM/DMT Сервис сбора информации
Управление контактами и профилем потребителей Платформа цифровой трансформации
Управление производственными активами ИПКС
Информационно-справочная система ИИС "е-Статистика"
Система управления контентом Платформа цифровой трансформации
Система управления инвестициями www.invest.gov.kz
Диспетчеризация производства и оперативный учет продукции Сервис учета космических объектов и их технических средств
Диспетчеризация производства и оперативный учет продукции ИС СУАП
Распределенная система управления представляет собой платформу для автоматизированного управления и эксплуатации установки или производственного процесса) Сервис управления космической инфраструктурой
Система управления капитальным строительством Сервис управления космической инфраструктурой
Данные о договорных и иных обязательствах Сервис управления космической инфраструктурой