Культура, СМИ, религия ()
Культура, СМИ, религия
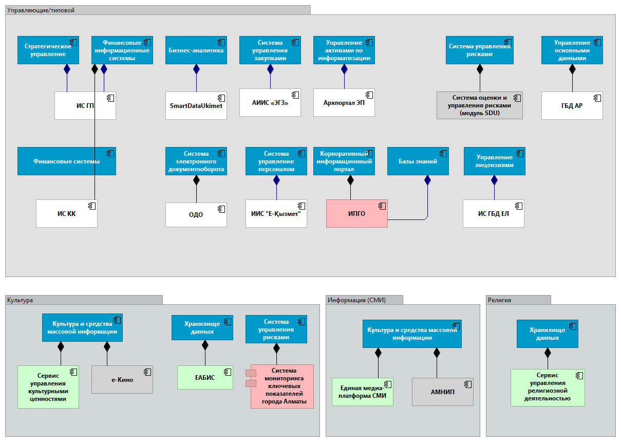
Управляющие/типовой
SmartDataUkimet
Финансовые информационные системы
ИС ГП
Бизнес-аналитика
Стратегическое управление
Система управления рисками
Финансовые системы
Система электронного документооборота
Корпоративный информационный портал
Система управление персоналом
Базы знаний
Управление лицензиями
Система управления закупками
ИПГО
ИИС "Е-Қызмет"
ИС ГБД ЕЛ
АИИС «ЭГЗ»
Управление активами по информатизации
Архпортал ЭП
Управление основными данными
ГБД АР
ИС КК
ОДО
Система оценки и управления рисками (модуль SDU)
Культура
Сервис управления культурными ценностями
ЕАБИС
Хранилище данных
Система управления рисками
Система мониторинга ключевых показателей города Алматы
Культура и средства массовой информации
е-Кино
Информация (СМИ)
Культура и средства массовой информации
Единая медиа-платформа СМИ
АМНИП
Религия
Хранилище данных
Сервис управления религиозной деятельностью
Финансовые информационные системы ИС ГП
Финансовые информационные системы ИС КК
Бизнес-аналитика SmartDataUkimet
Стратегическое управление ИС ГП
Система управления рисками Система оценки и управления рисками (модуль SDU)
Система электронного документооборота ОДО
Корпоративный информационный портал ИПГО
Система управление персоналом ИИС "Е-Қызмет"
Базы знаний ИПГО
Управление лицензиями ИС ГБД ЕЛ
Система управления закупками АИИС «ЭГЗ»
Управление активами по информатизации Архпортал ЭП
Управление основными данными ГБД АР
Хранилище данных ЕАБИС
Система управления рисками Система мониторинга ключевых показателей города Алматы
Культура и средства массовой информации Сервис управления культурными ценностями
Культура и средства массовой информации е-Кино
Культура и средства массовой информации Единая медиа-платформа СМИ
Культура и средства массовой информации АМНИП
Хранилище данных Сервис управления религиозной деятельностью