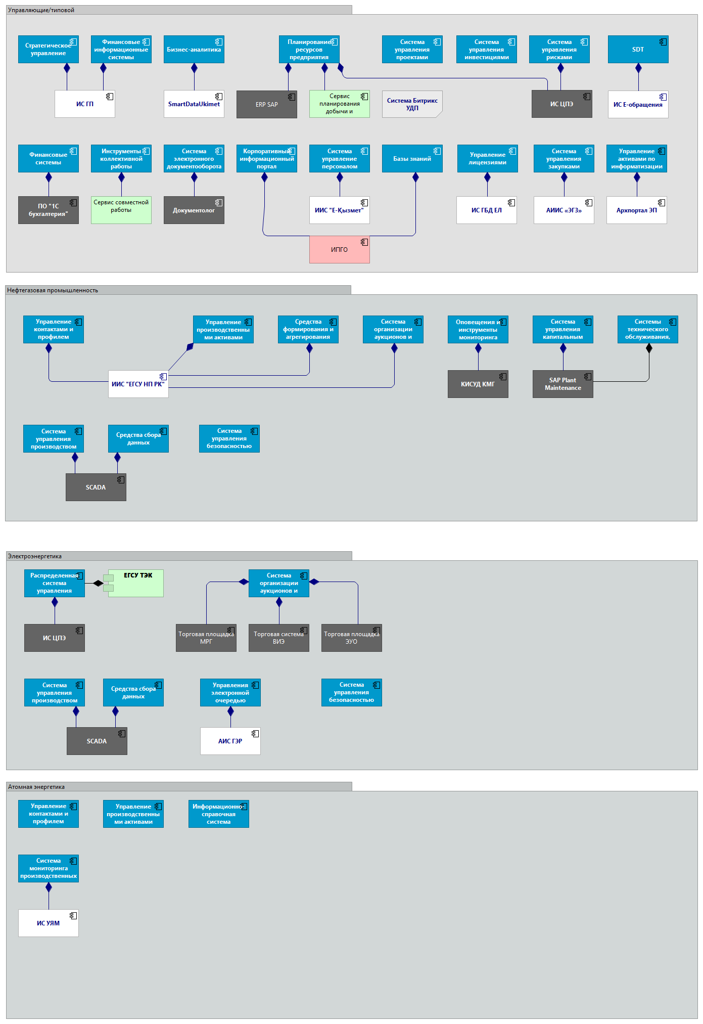
Энергетика ()
Энергетика
Управляющие/типовой
SmartDataUkimet
Планирование ресурсов предприятия
Финансовые информационные системы
ИС ГП
Бизнес-аналитика
Стратегическое управление
Система управления проектами
Финансовые системы
Инструменты коллективной работы
Система электронного документооборота
Корпоративный информационный портал
Система управление персоналом
Базы знаний
Управление лицензиями
Система управления закупками
ИПГО
Сервис совместной работы
ИИС "Е-Қызмет"
ИС ГБД ЕЛ
АИИС «ЭГЗ»
Документолог
ПО "1С бухгалтерия"
Управление активами по информатизации
Архпортал ЭП
ERP SAP
Система управления инвестициями
Система управления рисками
ИС ЦПЭ
SDT
ИС Е-обращения
Сервис планирования добычи и переработки нефти и газа
Электроэнергетика
Система организации аукционов и сбором средств
Торговая система ВИЭ
Торговая площадка ЭУО
Торговая площадка МРГ
Распределенная система управления представляет собой платформу для автоматизированного управления и эксплуатации установки или производственного процесса)
ИС ЦПЭ
Система управления производством
Средства сбора данных
SCADA
Система управления безопасностью труда и охраны здоровья
АИС ГЭР
Управления электронной очередью
ЕГСУ ТЭК
Атомная энергетика
Система мониторинга производственных процессов
ИС УЯМ
Управление контактами и профилем потребителей
Управление производственными активами
Информационно-справочная система
Нефтегазовая промышленность
Управление производственными активами
ИИС "ЕГСУ НП РК"
Управление контактами и профилем потребителей
Система организации аукционов и сбором средств
Оповещения и инструменты мониторинга
КИСУД КМГ
Система управления капитальным строительством
SAP Plant Maintenance
Средства формирования и агрегирования отчетности
Системы технического обслуживания, ремонта и модернизации оборудования
Система управления производством
Система управления безопасностью труда и охраны здоровья
Средства сбора данных
SCADA
Планирование ресурсов предприятия ИС ЦПЭ
Планирование ресурсов предприятия Сервис планирования добычи и переработки нефти и газа
Планирование ресурсов предприятия ERP SAP
Финансовые информационные системы ИС ГП
Бизнес-аналитика SmartDataUkimet
Стратегическое управление ИС ГП
Финансовые системы ПО "1С бухгалтерия"
Инструменты коллективной работы Сервис совместной работы
Система электронного документооборота Документолог
Корпоративный информационный портал ИПГО
Система управление персоналом ИИС "Е-Қызмет"
Базы знаний ИПГО
Управление лицензиями ИС ГБД ЕЛ
Система управления закупками АИИС «ЭГЗ»
Управление активами по информатизации Архпортал ЭП
Система управления рисками ИС ЦПЭ
SDT ИС Е-обращения
Система организации аукционов и сбором средств Торговая система ВИЭ
Система организации аукционов и сбором средств Торговая площадка ЭУО
Система организации аукционов и сбором средств Торговая площадка МРГ
Распределенная система управления представляет собой платформу для автоматизированного управления и эксплуатации установки или производственного процесса) ИС ЦПЭ
Система управления производством SCADA
Средства сбора данных SCADA
Управления электронной очередью АИС ГЭР
ЕГСУ ТЭК Распределенная система управления представляет собой платформу для автоматизированного управления и эксплуатации установки или производственного процесса)
Система мониторинга производственных процессов ИС УЯМ
Управление производственными активами ИИС "ЕГСУ НП РК"
Управление контактами и профилем потребителей ИИС "ЕГСУ НП РК"
Система организации аукционов и сбором средств ИИС "ЕГСУ НП РК"
Оповещения и инструменты мониторинга КИСУД КМГ
Система управления капитальным строительством SAP Plant Maintenance
Средства формирования и агрегирования отчетности ИИС "ЕГСУ НП РК"
Системы технического обслуживания, ремонта и модернизации оборудования SAP Plant Maintenance
Система управления производством SCADA
Средства сбора данных SCADA