| |
|
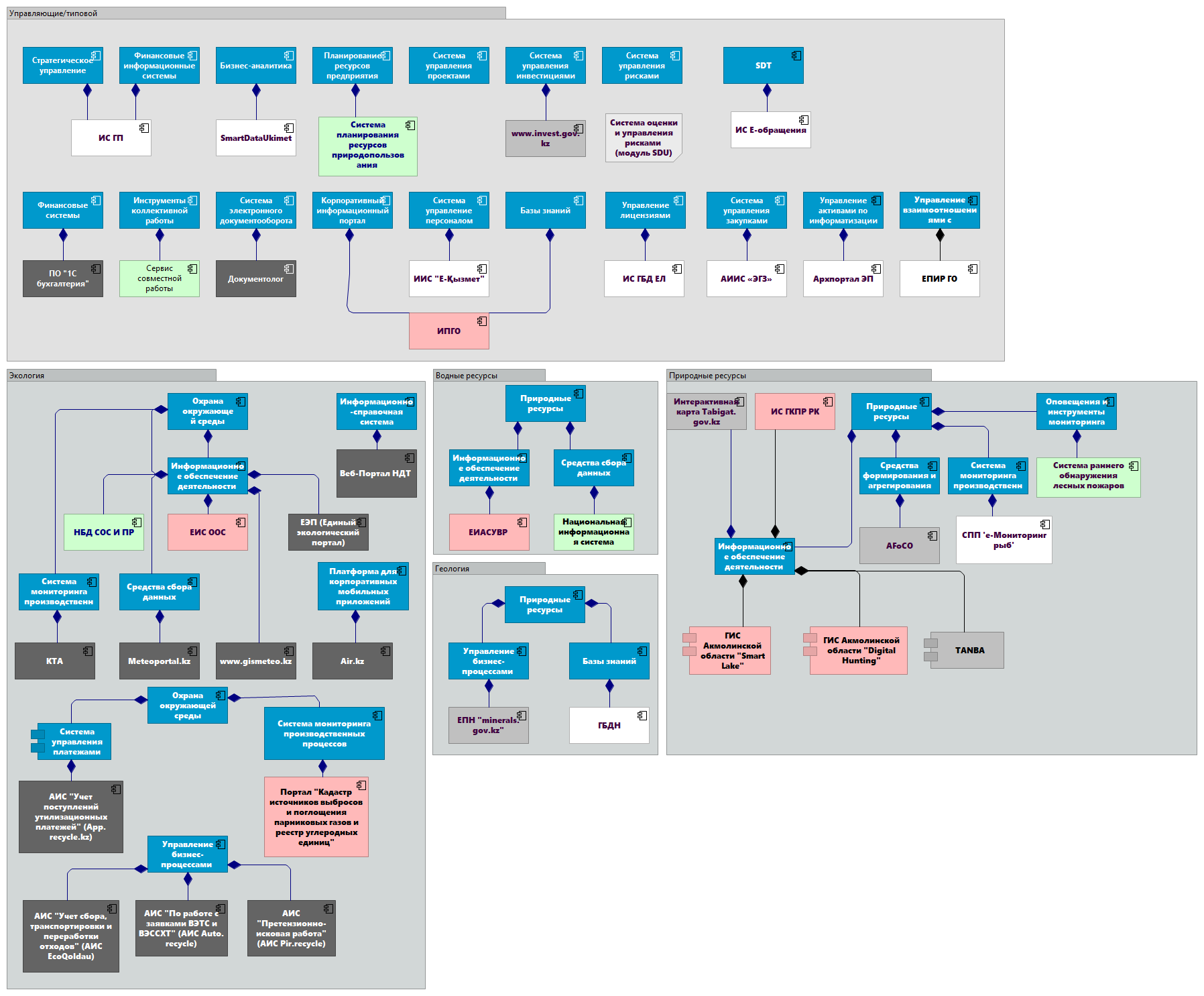
Планирование ресурсов предприятия |
Система планирования ресурсов природопользования |
| |
|
Финансовые информационные системы |
ИС ГП |
| |
|
Бизнес-аналитика |
SmartDataUkimet |
| |
|
Стратегическое управление |
ИС ГП |
| |
|
Финансовые системы |
ПО "1С бухгалтерия" |
| |
|
Инструменты коллективной работы |
Сервис совместной работы |
| |
|
Система электронного документооборота |
Документолог |
| |
|
Корпоративный информационный портал |
ИПГО |
| |
|
Система управление персоналом |
ИИС "Е-Қызмет" |
| |
|
Базы знаний |
ИПГО |
| |
|
Управление лицензиями |
ИС ГБД ЕЛ |
| |
|
Система управления закупками |
АИИС «ЭГЗ» |
| |
|
Управление активами по информатизации |
Архпортал ЭП |
| |
|
SDT |
ИС Е-обращения |
| |
|
Управление взаимоотношениями с потребителями |
ЕПИР ГО |
| |
|
Информационно-справочная система |
Веб-Портал НДТ |
| |
|
Охрана окружающей среды |
Система мониторинга производственных процессов |
| |
|
Охрана окружающей среды |
Информационное обеспечение деятельности |
| |
|
Охрана окружающей среды |
Средства сбора данных |
| |
|
Платформа для корпоративных мобильных приложений |
Air.kz |
| |
|
Охрана окружающей среды |
Система мониторинга производственных процессов |
| |
|
Охрана окружающей среды |
Система управления платежами |
| |
|
Система управления платежами |
АИС "Учет поступлений утилизационных платежей" (App.recycle.kz) |
| |
|
Информационное обеспечение деятельности |
www.gismeteo.kz |
| |
|
Информационное обеспечение деятельности |
НБД СОС И ПР |
| |
|
Информационное обеспечение деятельности |
ЕЭП (Единый экологический портал) |
| |
|
Информационное обеспечение деятельности |
ЕИС ООС |
| |
|
Система мониторинга производственных процессов |
КТА |
| |
|
Средства сбора данных |
Meteoportal.kz |
| |
|
Система мониторинга производственных процессов |
Портал "Кадастр источников выбросов и поглощения парниковых газов и реестр углеродных единиц" |
| |
|
Управление бизнес-процессами |
АИС "Претензионно-исковая работа" (АИС Pir.recycle) |
| |
|
Управление бизнес-процессами |
АИС "Учет сбора, транспортировки и переработки отходов" (АИС EcoQoldau) |
| |
|
Управление бизнес-процессами |
АИС "По работе с заявками ВЭТС и ВЭССХТ" (АИС Auto.recycle) |
| |
|
Система управления инвестициями |
www.invest.gov.kz |
| |
|
Природные ресурсы |
Управление бизнес-процессами |
| |
|
Природные ресурсы |
Базы знаний |
| |
|
Базы знаний |
ГБДН |
| |
|
Управление бизнес-процессами |
ЕПН "minerals.gov.kz" |
| |
|
Природные ресурсы |
Оповещения и инструменты мониторинга |
| |
|
Природные ресурсы |
Информационное обеспечение деятельности |
| |
|
Природные ресурсы |
Система мониторинга производственных процессов |
| |
|
Природные ресурсы |
Средства формирования и агрегирования отчетности |
| |
|
Информационное обеспечение деятельности |
ГИС Акмолинской области "Smart Lake" |
| |
|
Информационное обеспечение деятельности |
TANBA |
| |
|
Информационное обеспечение деятельности |
ГИС Акмолинской области "Digital Hunting" |
| |
|
Информационное обеспечение деятельности |
Интерактивная карта Tabigat.gov.kz |
| |
|
Информационное обеспечение деятельности |
ИС ГКПР РК |
| |
|
Средства формирования и агрегирования отчетности |
AFoCO |
| |
|
Оповещения и инструменты мониторинга |
Система раннего обнаружения лесных пожаров |
| |
|
Система мониторинга производственных процессов |
СПП 'е-Мониторинг рыб' |
| |
|
Средства сбора данных |
Национальная информационная система водных ресурсов |
| |
|
Информационное обеспечение деятельности |
ЕИАСУВР |
| |
|
Природные ресурсы |
Информационное обеспечение деятельности |
| |
|
Природные ресурсы |
Средства сбора данных |