Спорт и туризм ()
Спорт и туризм
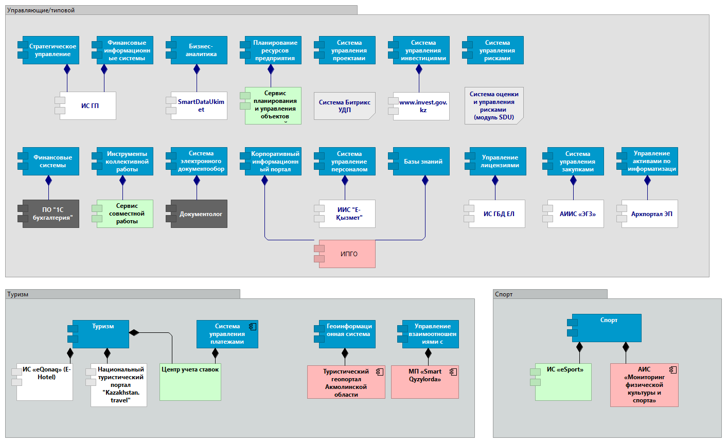
Управляющие/типовой
SmartDataUkimet
Планирование ресурсов предприятия
Финансовые информационные системы
ИС ГП
Бизнес-аналитика
Стратегическое управление
Система управления проектами
Система управления рисками
www.invest.gov.kz
Сервис планирования и управления объектов научной деятельности
Финансовые системы
Инструменты коллективной работы
Система электронного документооборота
Корпоративный информационный портал
Система управление персоналом
Базы знаний
Управление лицензиями
Система управления закупками
ИПГО
Сервис совместной работы
ИИС "Е-Қызмет"
ИС ГБД ЕЛ
АИИС «ЭГЗ»
Документолог
ПО "1С бухгалтерия"
Управление активами по информатизации
Архпортал ЭП
Туризм
Туризм
ИС «eQonaq» (E-Hotel)
Национальный туристический портал "Kazakhstan.travel"
МП «Smart Qyzylorda»
Туристический геопортал Акмолинской области
Геоинформационная система
Управление взаимоотношениями с потребителями
Система управления платежами
Центр учета ставок
Система управления инвестициями
Спорт
ИС «eSport»
Спорт
АИС «Мониторинг физической культуры и спорта»
Планирование ресурсов предприятия Сервис планирования и управления объектов научной деятельности
Финансовые информационные системы ИС ГП
Бизнес-аналитика SmartDataUkimet
Стратегическое управление ИС ГП
Финансовые системы ПО "1С бухгалтерия"
Инструменты коллективной работы Сервис совместной работы
Система электронного документооборота Документолог
Корпоративный информационный портал ИПГО
Система управление персоналом ИИС "Е-Қызмет"
Базы знаний ИПГО
Управление лицензиями ИС ГБД ЕЛ
Система управления закупками АИИС «ЭГЗ»
Управление активами по информатизации Архпортал ЭП
Туризм Национальный туристический портал "Kazakhstan.travel"
Туризм ИС «eQonaq» (E-Hotel)
Туризм Центр учета ставок
Геоинформационная система Туристический геопортал Акмолинской области
Управление взаимоотношениями с потребителями МП «Smart Qyzylorda»
Система управления платежами Центр учета ставок
Система управления инвестициями www.invest.gov.kz
Спорт ИС «eSport»
Спорт АИС «Мониторинг физической культуры и спорта»