Внешняя политика
(
)
Управление бизнес-процессами (BPMS, Business Process Management System)
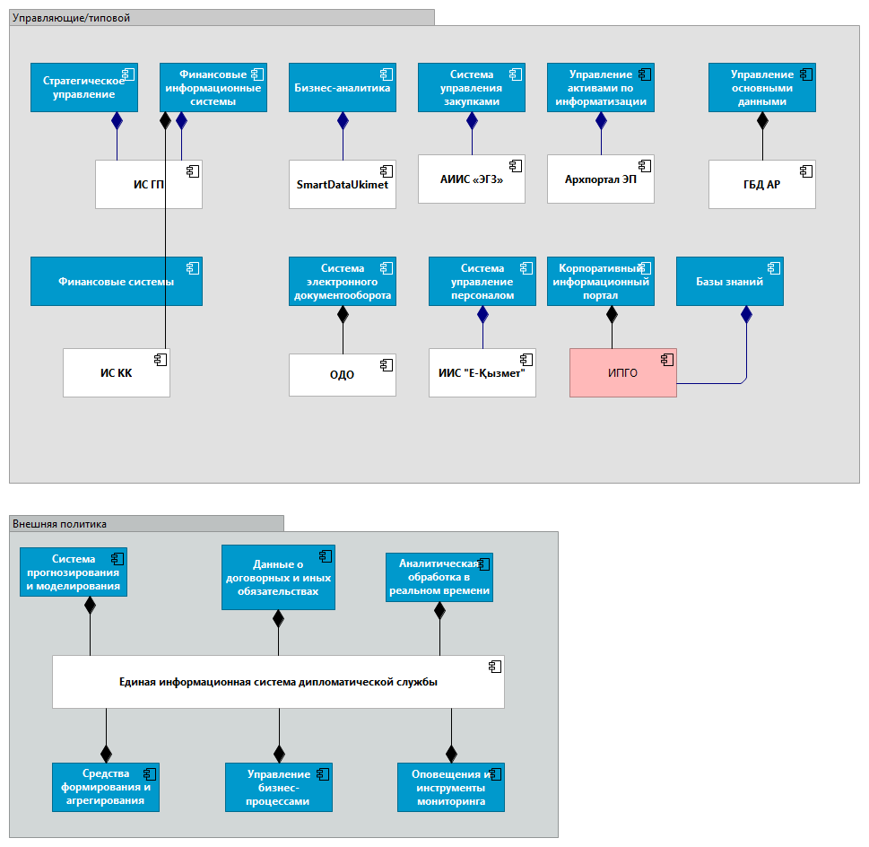
Управляющие/типовой
SmartDataUkimet
Финансовые информационные системы
ИС ГП
Бизнес-аналитика
Стратегическое управление
Финансовые системы
Система электронного документооборота
Корпоративный информационный портал
Система управление персоналом
Базы знаний
Система управления закупками
ИПГО
ИИС "Е-Қызмет"
АИИС «ЭГЗ»
Управление активами по информатизации
Архпортал ЭП
Управление основными данными
ГБД АР
ИС КК
ОДО
Внешняя политика
Система прогнозирования и моделирования
Единая информационная система дипломатической службы
Аналитическая обработка в реальном времени
Средства формирования и агрегирования отчетности
Оповещения и инструменты мониторинга
Данные о договорных и иных обязательствах
Управление бизнес-процессами
Финансовые информационные системы
ИС ГП
Финансовые информационные системы
ИС КК
Бизнес-аналитика
SmartDataUkimet
Стратегическое управление
ИС ГП
Система электронного документооборота
ОДО
Корпоративный информационный портал
ИПГО
Система управление персоналом
ИИС "Е-Қызмет"
Базы знаний
ИПГО
Система управления закупками
АИИС «ЭГЗ»
Управление активами по информатизации
Архпортал ЭП
Управление основными данными
ГБД АР
Система прогнозирования и моделирования
Единая информационная система дипломатической службы
Аналитическая обработка в реальном времени
Единая информационная система дипломатической службы
Средства формирования и агрегирования отчетности
Единая информационная система дипломатической службы
Оповещения и инструменты мониторинга
Единая информационная система дипломатической службы
Данные о договорных и иных обязательствах
Единая информационная система дипломатической службы
Управление бизнес-процессами
Единая информационная система дипломатической службы