Бизнес
(
)
Информационная система "Региональный шлюз, как подсистема шлюза "электронного правительства" Аппарат акима Западно-Казахстанской области
Тип ОИ
ИС
Жизненный статус
Функционирует
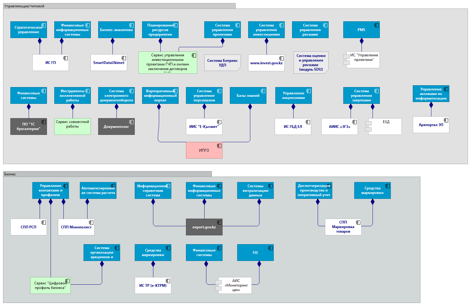
Управляющие/типовой
SmartDataUkimet
Планирование ресурсов предприятия
Финансовые информационные системы
ИС ГП
Бизнес-аналитика
Стратегическое управление
Система управления проектами
Система управления рисками
www.invest.gov.kz
Финансовые системы
Инструменты коллективной работы
Система электронного документооборота
Корпоративный информационный портал
Система управление персоналом
Базы знаний
Управление лицензиями
Система управления закупками
ИПГО
Сервис совместной работы
ИИС "Е-Қызмет"
ИС ГБД ЕЛ
АИИС «ЭГЗ»
Документолог
ПО "1С бухгалтерия"
Управление активами по информатизации
Архпортал ЭП
Сервис управления инвестиционными проектами ГЧП и онлаин заключения договоров ГЧП
ЕХД
ИС "Управление проектами"
PMS
Бизнес
Управление контактами и профилем потребителей
Информационно-справочная система
СПП РСП
Средства маркировки
Диспетчеризация производства и оперативный учет продукции
СПП Маркировка товаров
СПП Монополист
Автоматизированная система расчета
Средства маркировки
ИС ТР (е-КТРМ)
export.gov.kz
Финансовые информационные системы
Системы визуализации данных
Сервис "Цифровой профиль бизнеса"
Система организации аукционов и сбором средств
АИС «Мониторинг цен»
Финансовые системы
FIS
Система управления инвестициями
Планирование ресурсов предприятия
Сервис управления инвестиционными проектами ГЧП и онлаин заключения договоров ГЧП
Финансовые информационные системы
ИС ГП
Бизнес-аналитика
SmartDataUkimet
Стратегическое управление
ИС ГП
Система управления проектами
Сервис управления инвестиционными проектами ГЧП и онлаин заключения договоров ГЧП
Финансовые системы
ПО "1С бухгалтерия"
Инструменты коллективной работы
Сервис совместной работы
Система электронного документооборота
Документолог
Корпоративный информационный портал
ИПГО
Система управление персоналом
ИИС "Е-Қызмет"
Базы знаний
ИПГО
Управление лицензиями
ИС ГБД ЕЛ
Система управления закупками
ЕХД
Система управления закупками
АИИС «ЭГЗ»
Управление активами по информатизации
Архпортал ЭП
PMS
ИС "Управление проектами"
Управление контактами и профилем потребителей
Сервис "Цифровой профиль бизнеса"
Управление контактами и профилем потребителей
СПП Монополист
Управление контактами и профилем потребителей
СПП РСП
Информационно-справочная система
export.gov.kz
Средства маркировки
СПП Маркировка товаров
Диспетчеризация производства и оперативный учет продукции
СПП Маркировка товаров
Автоматизированная система расчета
СПП Монополист
Средства маркировки
ИС ТР (е-КТРМ)
Финансовые информационные системы
export.gov.kz
Системы визуализации данных
export.gov.kz
Система организации аукционов и сбором средств
Сервис "Цифровой профиль бизнеса"
Финансовые системы
АИС «Мониторинг цен»
FIS
АИС «Мониторинг цен»
Система управления инвестициями
www.invest.gov.kz