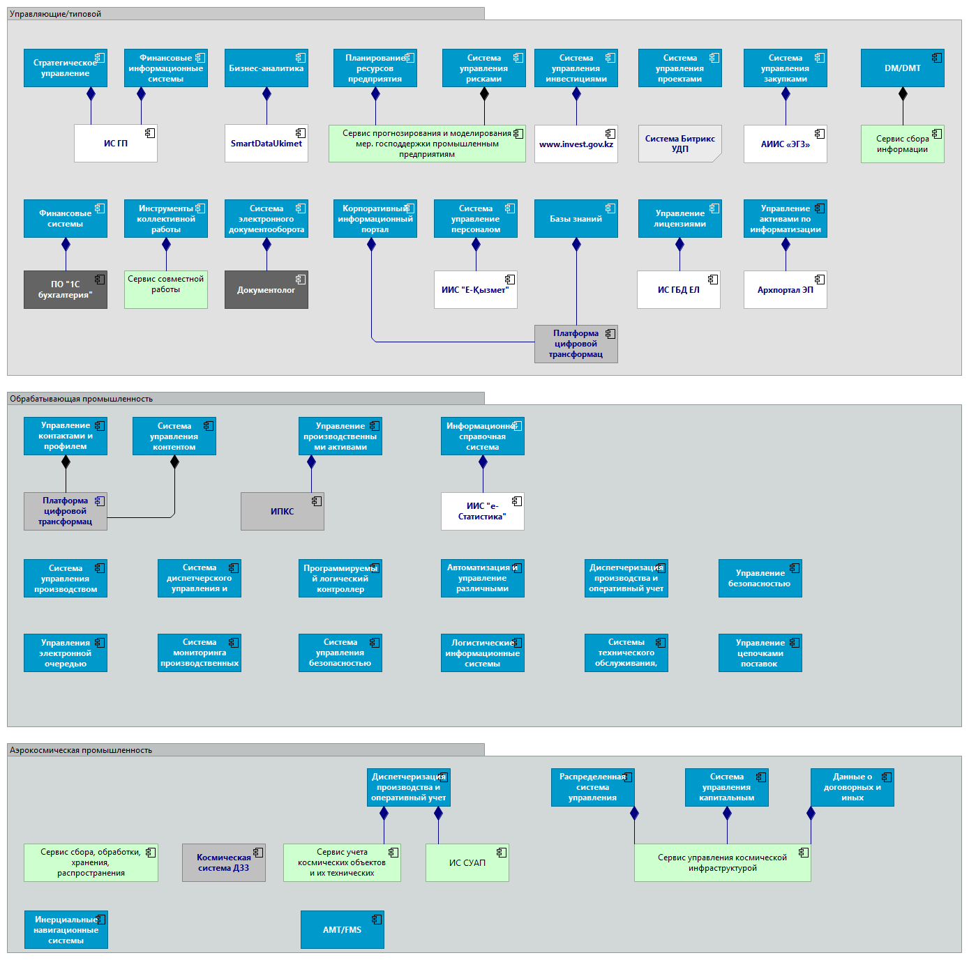
| Управляющие/типовой |
|
| SmartDataUkimet |
|
| Планирование ресурсов предприятия |
|
| Финансовые информационные системы |
|
| ИС ГП |
|
| Бизнес-аналитика |
|
| Стратегическое управление |
|
| Система управления проектами |
|
| Система управления рисками |
|
| |
|
| www.invest.gov.kz |
|
| Финансовые системы |
|
| Инструменты коллективной работы |
|
| Система электронного документооборота |
|
| Корпоративный информационный портал |
|
| Система управление персоналом |
|
| Базы знаний |
|
| Управление лицензиями |
|
| Система управления закупками |
|
| Сервис совместной работы |
|
| ИИС "Е-Қызмет" |
|
| ИС ГБД ЕЛ |
|
| АИИС «ЭГЗ» |
|
| Документолог |
|
| ПО "1С бухгалтерия" |
|
| Управление активами по информатизации |
|
| Архпортал ЭП |
|
| Сервис прогнозирования и моделирования мер. господдержки промышленным предприятиям |
|
| Платформа цифровой трансформации |
|
| DM/DMT |
|
| Сервис сбора информации |
|
| Обрабатывающая промышленность |
|
| Управления электронной очередью |
|
| Управление контактами и профилем потребителей |
|
| Управление производственными активами |
|
| Система мониторинга производственных процессов |
|
| Информационно-справочная система |
|
| Система управления контентом |
|
| ИПКС |
|
| Система диспетчерского управления и сбора данных |
|
| Система управления производством |
|
| Программируемый логический контроллер |
|
| Автоматизация и управление различными производственными установками |
|
| Диспетчеризация производства и оперативный учет продукции |
|
| Система управления безопасностью труда и охраны здоровья |
|
| Логистические информационные системы |
|
| Системы технического обслуживания, ремонта и модернизации оборудования |
|
| Управление цепочками поставок |
|
| Управление безопасностью |
|
| Платформа цифровой трансформации |
|
| ИИС "е-Статистика" |
|
| Система управления инвестициями |
|
| Аэрокосмическая промышленность |
|
| Космическая система ДЗЗ |
|
| Сервис сбора, обработки, хранения, распространения пространственных данных |
|
| Инерциальные навигационные системы |
|
| AMT/FMS |
|
| Диспетчеризация производства и оперативный учет продукции |
|
| Сервис учета космических объектов и их технических средств |
|
| Распределенная система управления представляет собой платформу для автоматизированного управления и эксплуатации установки или производственного процесса) |
|
| Система управления капитальным строительством |
|
| Данные о договорных и иных обязательствах |
|
| Сервис управления космической инфраструктурой |
|
| ИС СУАП |
|