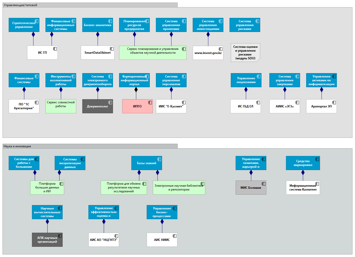
Наука и инновации ()
Наука и инновации
Управляющие/типовой
SmartDataUkimet
Планирование ресурсов предприятия
Финансовые информационные системы
ИС ГП
Бизнес-аналитика
Стратегическое управление
Система управления проектами
Система управления рисками
www.invest.gov.kz
Финансовые системы
Инструменты коллективной работы
Система электронного документооборота
Корпоративный информационный портал
Система управление персоналом
Управление лицензиями
Система управления закупками
Сервис совместной работы
ИИС "Е-Қызмет"
ИС ГБД ЕЛ
АИИС «ЭГЗ»
Документолог
ПО "1С бухгалтерия"
Управление активами по информатизации
Архпортал ЭП
ИПГО
Сервис планирования и управления объектов научной деятельности
Наука и инновации
Системы для работы с большими данными и искусственным интеллектом
Базы знаний
Платформа для обмена результатами научных исследований
Электронные научная библиотека и репозитории
Системы визуализации данных
Научные вычислительные системы
Платформа больших данных и ИИ
Управление талантами, карьерой и преемственностью персонала
МИС Болашак
АПК научных организаций
Информационная система Казпатент
Средства маркировки
Управление эффективностью оценка и аттестация персонала
АИС АО "НЦГНТЭ"
Управление бизнес-процессами
АИС НИИС
Система управления инвестициями
Планирование ресурсов предприятия Сервис планирования и управления объектов научной деятельности
Финансовые информационные системы ИС ГП
Бизнес-аналитика SmartDataUkimet
Стратегическое управление ИС ГП
Система управления проектами Сервис планирования и управления объектов научной деятельности
Финансовые системы ПО "1С бухгалтерия"
Инструменты коллективной работы Сервис совместной работы
Система электронного документооборота Документолог
Корпоративный информационный портал ИПГО
Система управление персоналом ИИС "Е-Қызмет"
Управление лицензиями ИС ГБД ЕЛ
Система управления закупками АИИС «ЭГЗ»
Управление активами по информатизации Архпортал ЭП
Системы для работы с большими данными и искусственным интеллектом Платформа больших данных и ИИ
Базы знаний Платформа для обмена результатами научных исследований
Базы знаний Электронные научная библиотека и репозитории
Системы визуализации данных Платформа больших данных и ИИ
Научные вычислительные системы АПК научных организаций
Управление талантами, карьерой и преемственностью персонала МИС Болашак
Средства маркировки Информационная система Казпатент
Управление эффективностью оценка и аттестация персонала АИС АО "НЦГНТЭ"
Управление бизнес-процессами АИС НИИС
Система управления инвестициями www.invest.gov.kz